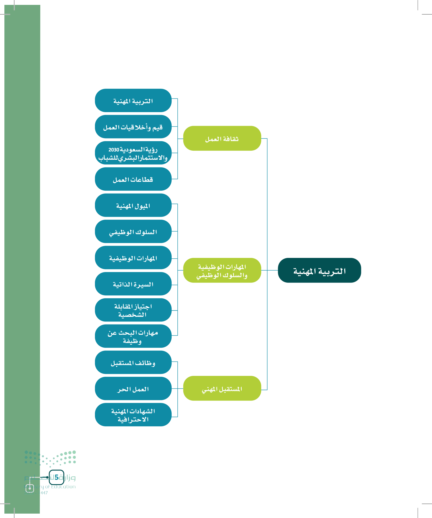
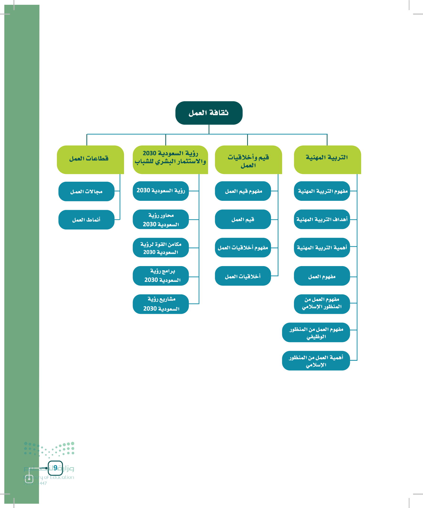
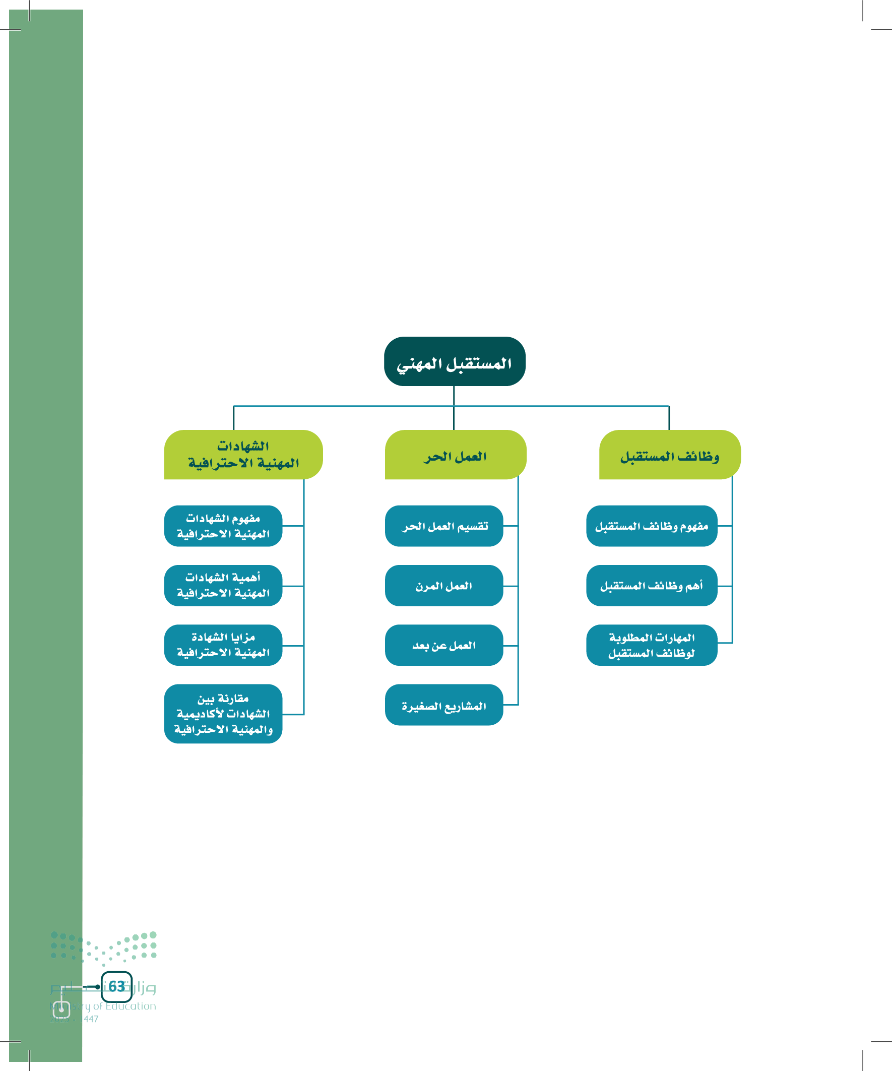
من 78