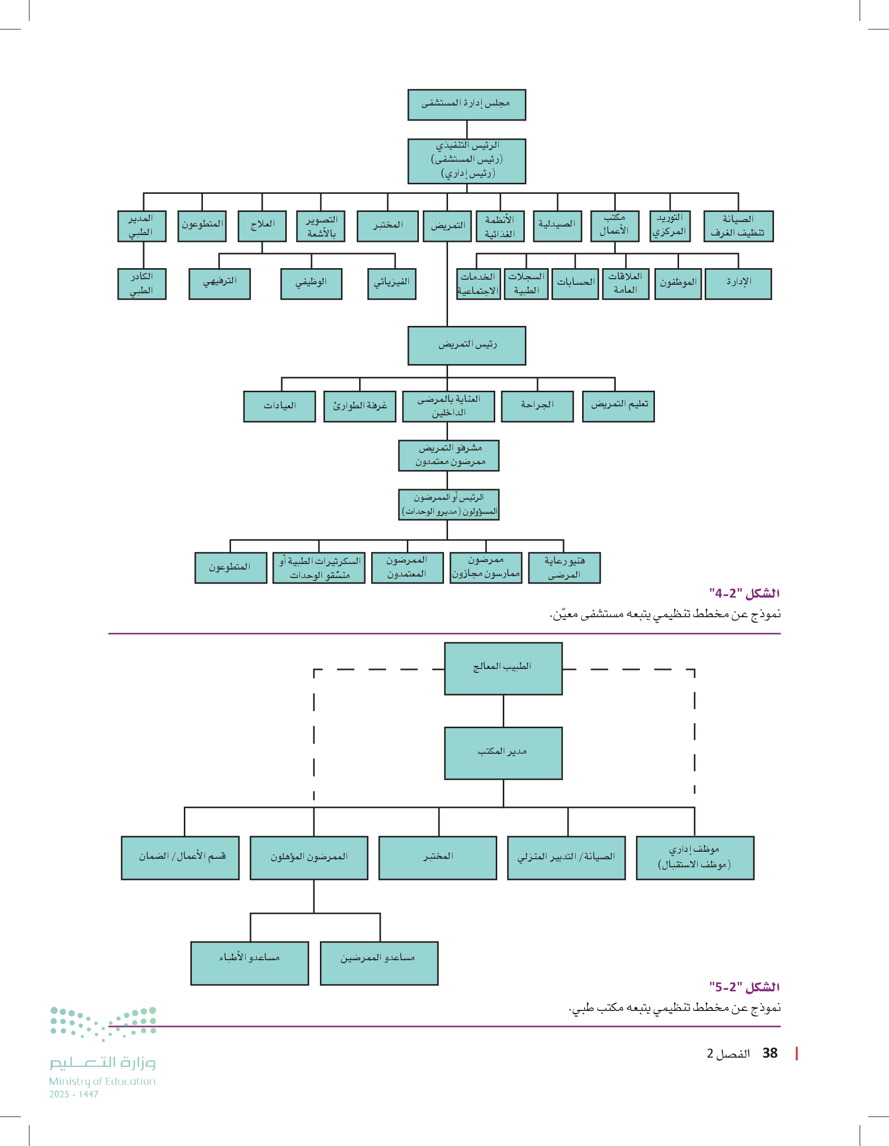
من 189